服务指南
常见问题
专业工程设计行业意见申请
A类通用机场使用许可
B类通用机场备案
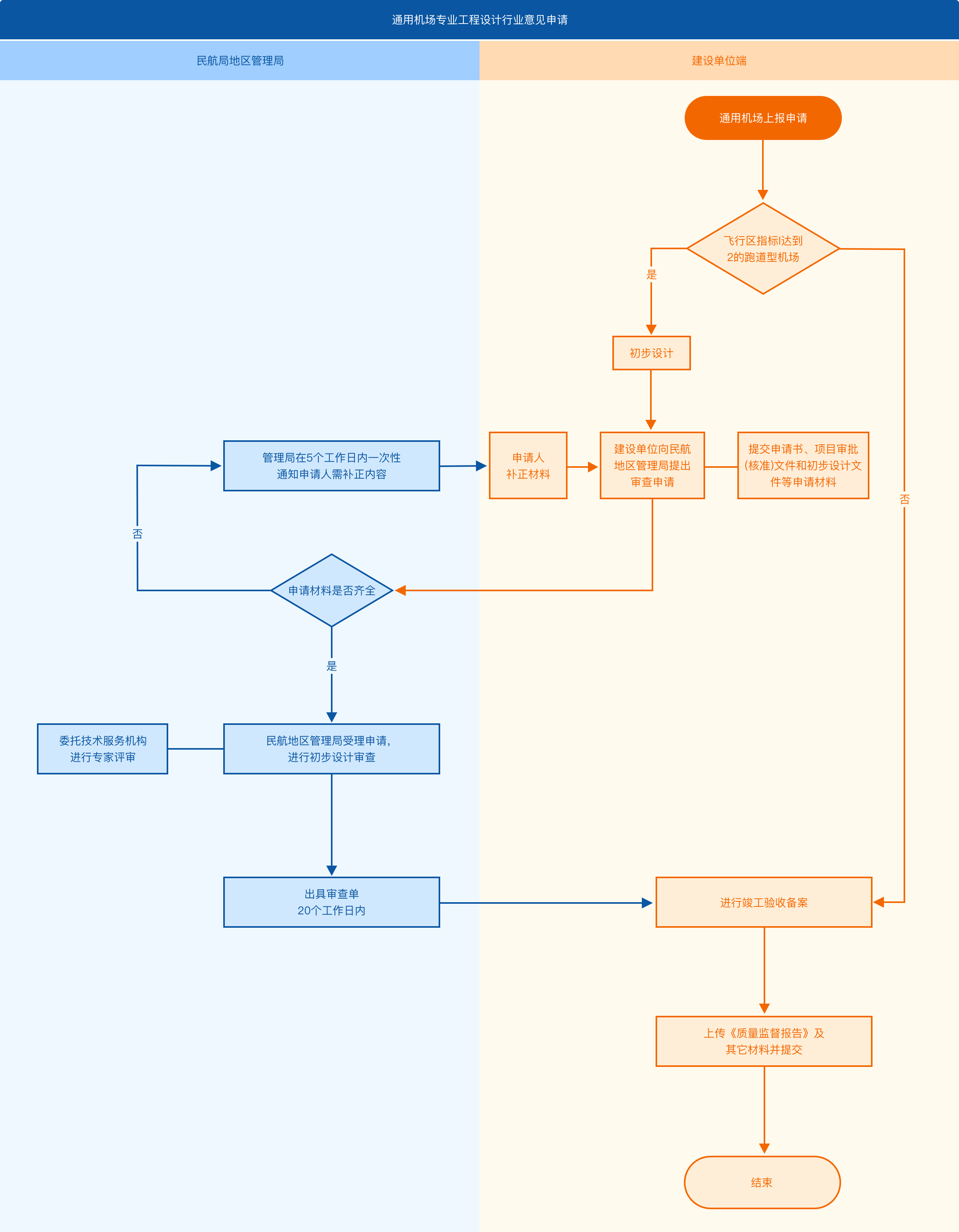
通用机场专业工程设计行业意见申请
A类通用机场使用许可申报/审批流程
B类通用机场备案申请/审核流程
初步设计审查申请
机场使用许可
通用机场备案
其他